Monitoring
This guide explains how the Stellar Disbursement Platform (SDP) exposes runtime metrics and how to hook those metrics into the Prometheus + Grafana stack.
Metrics Endpoints
Both the Dashboard API and the Transaction Submission Service (TSS) expose Prometheus-compatible /metrics endpoints. The HTTP server is defined in serve_metrics.go and is controlled through the following environment variables:
METRICS_PORT– Port used by the Dashboard API metrics server (defaults to 8002).METRICS_TYPE– Monitoring backend in use (currentlyPROMETHEUS).TSS_METRICS_PORT– Port used by the TSS metrics server (defaults to 9002).TSS_METRICS_TYPE– Monitoring backend for the TSS (defaults toTSS_PROMETHEUS).
When the server starts, it mounts the /metrics route and surfaces request, database, and TSS-specific counters and histograms that align with the Grafana dashboards provided in Grafana README.
Local Prometheus and Grafana Stack
We provide a Docker Compose file that boots Prometheus and Grafana pre-wired to scrape the SDP metrics endpoints.
- From the repository root, run:
cd dev
docker compose -p sdp-multi-tenant -f docker-compose-monitoring.yml up -d
This launches Prometheus on port 9090 and Grafana on port 3002 by default monitoring config.
- The Prometheus container loads its configuration from prometheus config, which targets
host.docker.internal:8002/metricsby default. Adjust thetargetslist if you run the API on a different host or if you want to scrape the TSS metrics (host.docker.internal:9002). - Grafana uses the datasource configuration in datasource, which points to the Prometheus instance above. If you have an existing Prometheus deployment, update this URL accordingly.
To tear down the monitoring stack, run:
cd dev
docker compose -p sdp-multi-tenant -f docker-compose-monitoring.yml down
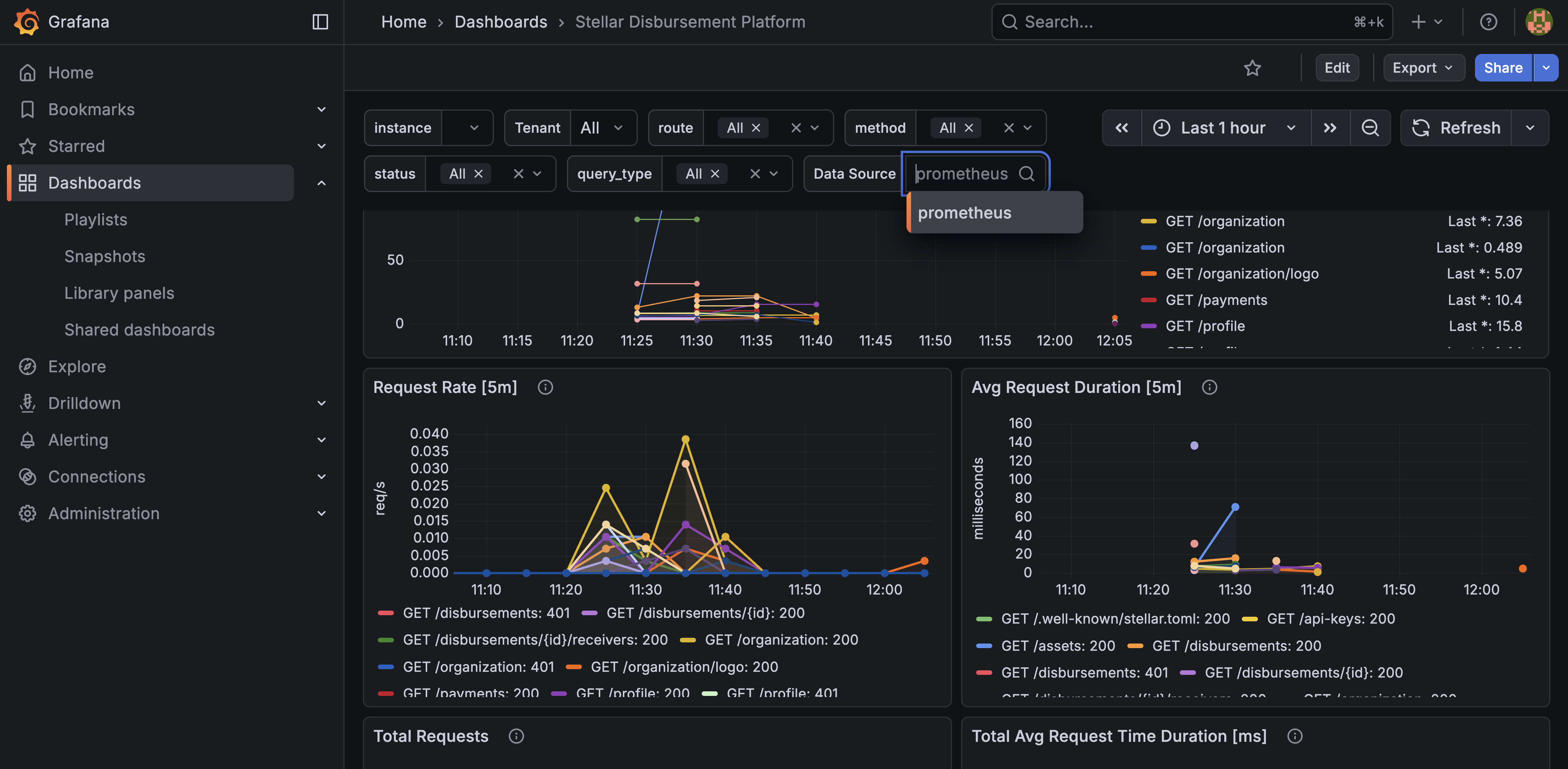
Load the SDP Grafana Dashboard
-
Navigate to http://localhost:3002 and sign in with the default
admin/admincredentials.
-
Click the
+icon in the top navigation bar (next to the search input), chooseImport dashboard, and paste the contents of Grafana Dashboard Json.
-
Select the
prometheusdatasource provided by datasource.
This dashboard visualizes HTTP request volume/latency, database query timings, and TSS transaction statistics, details described in Grafana README.md. All panels can be filtered by method, route, tenant, or instance so you can distinguish traffic between multiple deployments.
Integrating with External Prometheus Instances
If you already operate a Prometheus cluster, add scrape jobs equivalent to the ones in prometheus config. Each subsystem exposes metrics at http://<host>:<METRICS_PORT>/metrics (Dashboard API) and http://<host>:<TSS_METRICS_PORT>/metrics (TSS). Helm deployments expose the same configuration knobs through sdp.configMap.data.METRICS_* and tss.configMap.data.TSS_METRICS_*. Once the new jobs are present, you can import the same dashboard JSON into your existing Grafana deployment or adapt the PromQL queries to your preferred observability suite.